You’re the bottleneck. Your business makes money, but it only works because you do.
We take how you think and build it into automated systems for sales, staging, and invoicing. We turn your daily grind into a sellable asset that runs on your logic, not your labor.


We build systems around your success.
We map out your unique process and find the best tools to power it. We turn your expertise into a repeatable system so your team can deliver your results every time.
Stop being the bottleneck. Start scaling.

Here’s what that looks like in the day-to-day:
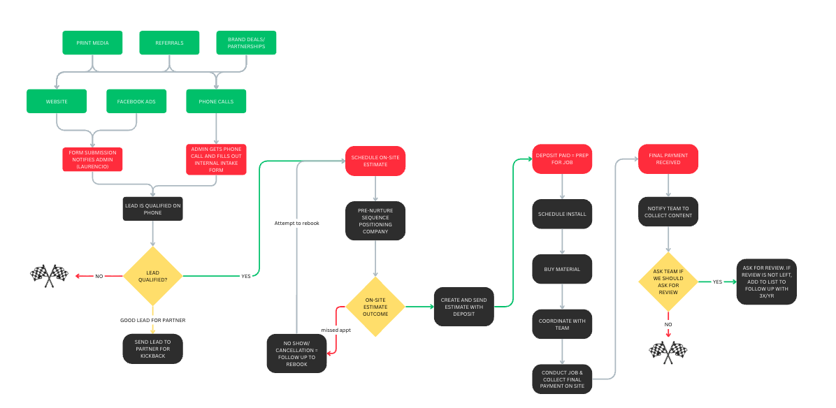
Dashboards show you everything in minutes - from lead flow to job progress to margin tracking, without chasing anyone.
Sales follow-up is automatic - AI-driven workflows keep the pipeline warm and conversions high, even when you’re off-site.
Every role knows what to do - SOP-driven task flows replace verbal instructions and daily micromanagement.
Handoffs are seamless - From sales to admin to production, workflows trigger automatically, with no “Who’s handling this?” moments.
Hiring and onboarding get faster - New roles plug into pre-built systems that already work.
We build the Operational Systems for your construction business

Handle leads and follow-ups instantly.

Assign tasks and keep your team accountable.

Eliminate bottlenecks and wasted time.

So your systems evolves as you scales.
Our process is designed to take something complex and make it feel simple:

We map your current process, find gaps, and design your
operating systems for growth & fulfillment

We build custom automations, workflows, and systems directly into your business.

We test, refine, and expand as you grow—your systems evolve with you.

We audit your data to look for areas of growth and weaknesses. By addressing both, your company scales.
Build clear, repeatable processes that remove confusion, improve workflow consistency, and reduce operational bottlenecks across your business.
Leads are captured, organized, and followed up automatically so your pipeline stays active without relying on manual outreach.
Join weekly calls focused on growth, marketing, systems, and fulfillment — giving you the guidance needed to scale confidently.
Work with a support specialist who ensures you stay on track, helps troubleshoot challenges, and guides your implementation step by step.
Start with a one-on-one onboarding to map your current workflow and create a tailored system-building plan.
Get visual dashboards that show lead flow, job progress, revenue, and KPIs — allowing you to make data-driven decisions instantly.
We install custom systems directly into your business so you can eliminate manual tasks and increase efficiency from day one.
Create a structured client delivery process that reduces delays, increases satisfaction, and helps you fulfill consistently at scale.

We build the systems that help your business scale streamlining operations, automating workflows, and giving you the clarity to grow without chaos.

We’re built for growth-stage contractors who already have momentum and want to multiply it.

Established residential contractors with steady monthly lead flow.

Companies with both admin support and a defined sales team.

Teams with reliable fulfillment and proven project delivery.

Owners ready to systemize operations and scale cleanly.
See outdoor living and hardscape contractors in action. Learn how they turn leads into revenue, run jobs smoother, and scale their businesses without chaos.

Not a fit if you’re just looking for quick hacks — we design real systems that demand commitment.

Businesses that are actively looking for better marketing strategies and consistent, high-quality lead generation.

Business owners who aren’t yet willing to change the way they operate or adapt their current processes.

Solo operators who
are still handling every part of the business on their own.

Businesses that
don’t yet have clearly
defined sales
or administrative
teams in place.
We’re here to build infrastructure, not babysit the business.
We partner with growth-stage residential contractors who already have steady lead flow, defined sales and admin teams, and proven project delivery. We’re not a good fit for solo operators or companies still handling everything themselves.
It means building the right infrastructure: automations, workflows, AI-driven systems so your business can scale, be less reliant on you, and run with fewer manual bottlenecks.
Our process includes:
- Audit & Blueprint → we map your current process and design your Growth Operating System.
- Build & Install → custom automations, workflows and systems implemented into your business.
- Optimize & Scale → ongoing refinement and evolution of your systems as you grow.
With automations you can handle leads and follow-ups instantly. AI-driven workflows keep sales pipelines moving, and systems replace manual handoffs and micromanagement so roles are clear and hand-offs seamless.
Yes. Because the systems you build can be replicated, licensed, or handed off, you gain options like location expansion or preparing the company for sale, rather than being stuck in operations yourself.
Every business is different, but our framework moves from audit to blueprint, through build & install, and then into optimization. The timeline depends on your current maturity and how quickly you engage. We’ll set expectations during the strategy call.
Once systems are in place: dashboards give you visibility into lead flow, job progress and margins; sales follow-up is automatic; team roles become clear; hand-offs are seamless; onboarding new hires becomes faster.
- Businesses still looking primarily for better marketing or lead generation rather than operational systems.
- Owners unwilling to change how they operate or adapt current processes.
- Solo operators who handle every part of the business themselves and haven’t yet built out teams or defined processes.